中環聯合認證中心助力北京冬奧會實現碳中和
日期:2022/02/09 16:45:43
欄目:公司動態
“努力舉辦一屆碳中和的冬奧會”,是踐行習近平生態文明思想和“綠色辦奧”理念的必然要求,也是北京攜手張家口申辦2022年冬奧會和冬殘奧會時作出的鄭重承諾。
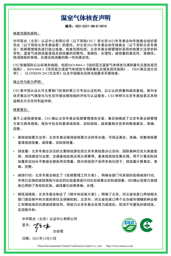
全球矚目的北京冬奧會是中國提出“雙碳”愿景之后實現碳中和的首個大型國際體育賽事。1月28日,北京冬奧組委在京發布了《北京冬奧會低碳管理報告(賽前)》(以下簡稱《報告》)中英文版。《報告》系統展示北京冬奧會碳管理相關工作情況,重點介紹北京冬奧會碳中和方法學、溫室氣體排放基準線、實際籌備階段過程排放量、低碳管理工作措施成效、林業碳匯工程建設、企業贊助核證碳減排量等。經過綜合測算,北京2022年冬奧會和冬殘奧會產生的碳排放量將全部實現中和。本報告中,中環聯合認證中心出具了《溫室氣體核查聲明》,負責對2022年冬奧會低碳管理方法學、核算、減排及抵消進行獨立核查。
中環聯合認證中心自2017年以來,一直承擔北京2022年冬奧會的低碳管理評估工作,先后參與了冬奧會低碳管理方案、碳中和方案和冬奧碳匯林的第三方評估和認證工作,并作為主要編制單位參與了北京冬奧遺產之一——《大型活動可持續性評價指南》(DB11/T 1892-2021)編制,為助力北京冬奧“綠色辦奧”不斷做出努力。
中環聯合認證中心應對氣候變化團隊發揮專業優勢,助力北京冬奧會低碳管理工作順利開展,持續做好低碳冬奧支撐工作,推動北京綠色冬奧為今后大型體育賽事提供有益借鑒,將北京綠色冬奧打造成一張推進京津冀協同綠色發展、助力我國實現“雙碳”目標的亮麗名片。


